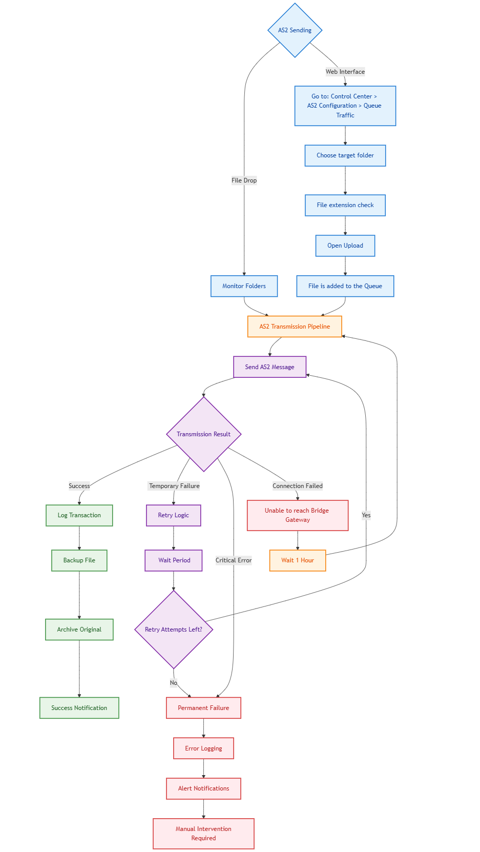
AS2 Sending Flow

images/download/attachments/220529326/mermaid-diagram-2025-10-01-215512-version-2-modificationdate-1760513411156-api-v2.png