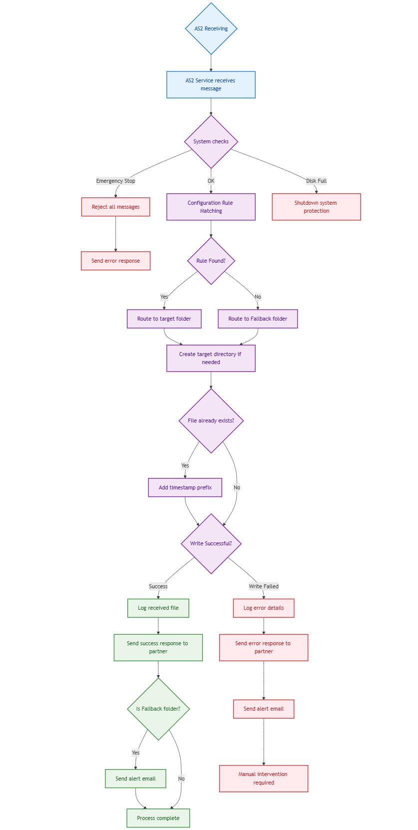
AS2 Receiving Flow

images/download/attachments/220529332/mermaid-diagram-2025-10-01-223533-version-2-modificationdate-1760513333187-api-v2.png